Oma kõige esimeses blogipostituses lubasin eraldi kirjutada väärtusetu (Non-value adding) ja väärtust loova (Value-adding) töö kohta. Seega antud blogipostitus tutvustab, mis on väärtuspõhine analüüs, käsitleb väärtust loova ja väärtusetu töö olemust ning toob välja nende olulisuse äriprotsesside parendamisel.
Olen oma töös alati instiktiivselt lähtunud sellest, et iga tegevuse puhul tuleb aru saada, miks ja kelle jaoks seda tehakse. Sellest lähtuvalt olen paika pannud tegevuse fookuse selliselt, et see tegevuse tulemit tarbivale osapoolele võimalikult palju väärtust pakuks. Minu jaoks on selline mõtteviis olnud väga iseenesestmõistetav ja mul polnud pikalt aimugi, et Lean Six-Sigma väärtuspõhise analüüsi (Value Added Analysis) metoodika eesmärk on sarnane. Alates hetkest kui meile ülikoolis Lean Six-Sigma väärtuspõhise analüüsi metoodikat tutvustati, olen olnud selle suur fänn ja see on üks minu lemmikmetoodikaid ka äriprotsesside parendamisel.
Mis on väärtusetu töö?
Väärtusetu ja väärtust loova töö kontseptsioon pärineb Lean Six-Sigma väärtuspõhise analüüsi metoodikast (Value Added Analysis) – https://leanopedia.com/what-is-value-added-analysis/ . Selle metoodika järgi esineb igas äriprotsessis tegevusi või konkreetses tegevuses samme, mis ei loo väärtust seda protsessi/tegevust tarbivale lõppkliendile. Selliseid tegevusi nimetatakse väärtusetuteks tegevusteks või tööks.
Näiteks tööaja raporteerimise protsessi kliendiks on tavaliselt töötaja ülemus, kes tahab teada, milliste tegevuste peale tema töötaja tööaeg kulub. Arendusprojektides võib tööaja raportreerimise protsessi kliendiks olla ka projektijuht, kes saab raporteeritud tundide põhjal indikatsiooni, kui kaugel projekti tegevustega ollakse ja kui palju tunde on kulunud võrreldes planeeritud tundidega.
Väärtuspõhine analüüs on metoodika, mis aitab äriprotsessis tuvastada kliendi jaoks väärtusetuid samme. Samm võib tähendada mingit konkreetset ülesannet protsessis või tööde üleandmise viisi. Väärtuspõhine analüüs koosneb kahest osast – väärtuse klassifitseerimisest ja üleliigse eemaldamisest.
Kuidas äriprotsessides väärtuspõhist analüüsi kasutada?
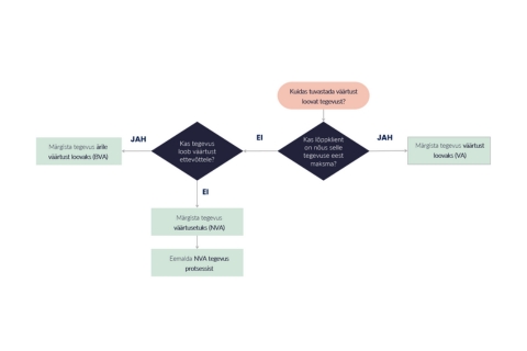
Äriprotsessidest väärtusetu töö tuvastamine ja eemaldamine on väga süsteemne tegevus – äriprotsessi igat tegevust ja isegi konkreetse tegevuse samme analüüsitakse üksipulgi läbi. Analüüsi põhjal määratakse, kas konkreetne samm loob protsessi eesmärgi täitmisel mingit väärtust või mitte. Selle tegevuse tulemusel määratakse igale sammule üks järgnevast kolmest tunnusest:
- Väärtust loov tegevus (Value-adding (VA))
- Ärile väärtust loov tegevus (Business value-adding (BVA))
- Väärtusetu tegevus (Non-value adding (NVA))

Üldiselt võib väärtusetud tegevused äriprotsessist rahumeeli eemaldada, kuid on üks täiendav kriteerium, mida kaaluda! Lõppkliendile väärtusetute tegevuste puhul tuleks veel valideerida, äkki on tegemist tegevusega, mis loob hoopis ettevõttele endale väärtust. Selliseid tegevusi nimetatakse ärile väärtust loovateks tegevusteks ning nende puhul tuleb kriitiliselt hinnata, kui olulised need ärile ikkagi on. Kui leitakse, et tegevus on ärile oluline selleks, et täita näiteks ettevõtte strateegilisi eesmärke, siis ei saa neid tegevusi äriprotsessist eemaldada. Sellised tegevused tuleks võimaluse korral automatiseerida.
Näide ärile väärtust loovast tegevusest
Toon ühe näite arendusprojektides tööaja raporteerimise kohta. Arendusprojektides kasutatakse aeg-materjali (see tähendab, et klient ostab arendusfirmalt kokkulepitud tunnihinna alusel arenduse ressurssi) põhistest projektides laialdselt JIRA tarkvara, mis võimaldab iga tööülesande juurde logida sellele kulunud aega. JIRA-sse logitud tundide põhjal esitab arendusfirma kliendile teatud ajaperioodil kulunud tundide eest arve.
Tavapäraselt on arendusfirmades olemas veel lisaks enda tööaja logimise süsteemid, mis võivad olla integreeritud näiteks ettevõtte palgaarvestuse süsteemiga või ressursside planeerimise süsteemiga (ERP). Selline dubleerivate tööaja logimise süsteemide olemasolu tähendab töötaja jaoks tihti dubleerivat ajalogimist mõlemasse süsteemi ning töö raporteerimise protsessi vaatest ka topelt ajakulu. Arendust telliva lõppkliendi vaatest ei oma ettevõtte ajalogimise süsteemi tööaja sisestamise tegevus mitte mingisugust väärtust, samas on see samm oluline ettevõtte enda jaoks. Ja seda selleks, et saada aru, kui palju töötaja on teatud perioodil panustanud, et talle maksta väärilist töötasu (sh näiteks tasu võimalike ületundide eest) või osata järgmisteks kuudeks/kvartaliks planeerida antud töötaja ressurssi.
Seega võib öelda, et ettevõtte ajalogimise süsteemi tööaja sisestamine on ärile väärtust loov tegevus ja seega ei saa seda tegevust äriprotsessist lihtsalt eemalda. Küll aga on vaja otsida võimalusi selle tegevuse ajakulu minimeerimiseks töötaja jaoks – näiteks ettevõtte ajalogimise süsteemi ja JIRA süsteemi integreerimine vms.
Kuidas ma tean, millise tegevuse eest on klient nõus maksma?
Siin tuleb mängu äriprotsesside raamistiku (täpsemalt loe raamistiku kohta sellest postitusest ) olulisus. Äriprotsesside raamistiku puhul rääkisime, et iga äriprotsessi puhul tuleb lisaks äriprotsessi enda tegevustele, tuvastada ka konkreetse äriprotsessi klient ja tema ootused. Kui iga äriprotsessi kohta on selle kliendi ootused teada, siis nendest lähtuvalt tulebki hakata tegevusi märgistama, kas väärtust loovateks, ärile väärtust loovateks või väärtusetuteks tegevusteks.
Tuues paralleeli tööaja raporteerimise protsessiga, siis sellel protsessil on toodud näites kaks klienti – töötaja ülemus ja projektijuht, kelle projektis antud töötaja tööd teeb. Kui esimese kliendi (ülemuse) puhul on lisaks tundide logimisele oluline ka võimalikult detailne tööülesannete kirjeldus, mida nende tundide raames tehti. Siis teise kliendi (projektijuhi) jaoks on oluline info, kui suure hulga tööst sai töötaja raporteeritud tundide jooksul tehtud ning kas on reaalne, et töö saab tehtud planeeritud tundide raames. Nendest kliendi ootustest lähtuvalt tuleb analüüsida ka olemasoleva tööaja raporteerimise protsessi tegevusi – näiteks, kas äriprotsess sisaldab tegevusi, mis ei täida antud ootusi? Või kuidas saab olemasolevas äriprotsessis raporteerimise samme parendada nii, et äriprotsessi kliendi ootused saaksid täidetud aga samas ei kaasneks sellega lisapingutust töötajale, kes peab tööaega raporteerima.
Lean filosoofia kohaselt esineb tootmises 8 tüüpi raiskamist, mis tingib äriprotsessides ebaefektiivsuse. Inglise keeles nimetatakse raiskamist väga tabavalt terminiga “waste“. Tootmise kontekstis raiskamise kohta saad lugeda näiteks siit – https://www.sixsigmadaily.com/what-is-value-add-vs-non-value-add/ . Olen järgneval joonisel proovinud oma tähelepanekute pinnalt raiskamise tüüpe üldistada ka näiteks IT süsteemidega seotud äriprotsessidele, seetõttu ei ühti need üks-ühele tootmise kontekstis välja tooduga.

Miks on oluline mõista väärtust loova ja väärtusetu töö olemust?
Nagu juba mainisin, on väärtuspõhine analüüs üks oluline metoodika, mida kasutatakse äriprotsesside tõhustamisel/parendamisel. Palju olulisem on aga seos väärtust loova töö ja töötaja motivatsiooni vahel. Võin julgelt öelda, et enamuse töötajate jaoks on väga oluline, et see töö, kuhu ta igapäevaelt oma energiat/loovust/ideid panustab, oleks kellegi jaoks väärtuslik! Vähesed teevad tööd lihtsalt töö tegemise pärast ning pigem tahavad aru saada, kuidas nemad saavad panustada ettevõtte/meeskonna eesmärkide täitmisesse. Seega äriprotsessi tasandil väärtusetu töö ja tegevuste välja selgitamine, aitab tõsta ka töötajate motivatsiooni. Sellise tegevuse tulemusel võib selguda, et töötajale enne väärtusetuna tundunud töö, saab uue tähenduse. Ja seda seetõttu, et ta saab aru, kellele ja millist väärtust ta oma tegevusega loob. Või saab tõsta töötajate motivatsiooni sellega, et igasugused rutiinsed lõppkliendile väärtusetud tööd protsessist eemaldada või automatiseerida.
Postituses kasutatud allikad
- “Fundamentals of Business Process Management” Marlon Dumas et al.
- https://leanopedia.com/what-is-value-added-analysis/
- https://www.sixsigmadaily.com/what-is-value-add-vs-non-value-add/
Koostöös IT koolitusega olen läbi viimas äriprotsesside kirjaoskuse teemalist koolitust – https://koolitus.ee/koolitused/9756/koolitus-ariprotsesside-kirjaoskuse-koolitus. Nimetatud koolitusel teeme konkreetse äriprotsessi peal läbi ka väärtuspõhise analüüsi ehk protsessist väärtust loovate ja väärtusetute tegevuste tuvastamise.
Kui sind kõnetavad teemad, mida oma blogis kajastan, siis võta minuga julgelt ühendust!